
深圳市普恩科技有限公司
地 址:深圳市龍華區(qū)龍華大道3698號澤華大廈1810-1811
電 話:+86-755-8528 6856
傳 真:+86-755-8248 4849
郵 箱:sales@salens.cn
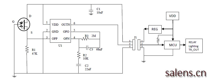
紅外感應方案6腳集成電路TTY020
TTY020 是一款低功耗人體紅外線感應專用智能放大芯片,采用獨有
的動態(tài)窗口偵測專利技術,具有暖機加速,超低功耗,外圍零件少,靈敏
度高,工作穩(wěn)定的特點,可廣泛應用于各種需要進行人體紅外線感應類產
品的專用智能放大芯片。
特點
? 電壓工作范圍 2.4V ~ 5.5V。
? 典型工作電流, 無負載 = 25uA@VDD=3V。
? 提供暖機加速穩(wěn)定時間功能10秒@VDD=3V。
? 暖機加速時間內 OUTN 輸出為低電平。
? 動態(tài)窗口偵測,可提升抗噪聲能力。
? 應用電路簡單。
? 6 PIN 包裝 (SOT23-6)。
應用
? 人體感應LED 球泡燈
? 人體感應燈具
? 需增加PIR感應的系統(tǒng)
Loading...
Loading...